Analog Volume Control . Maximum digital volume and get the desired volume by turning the analog knob. Digital volume control such as ds1669 from dallas semiconductor is actually easier and cheaper to implement than analog volume control. Most digital filters have a volume. Maximum analog volume and regulate volume using the. Digital potentiometers (pots) offer advantages for audio volume (gain) control applications and can replace bulky mechanical.
from www.lankagadgetshome.com
Digital volume control such as ds1669 from dallas semiconductor is actually easier and cheaper to implement than analog volume control. Most digital filters have a volume. Digital potentiometers (pots) offer advantages for audio volume (gain) control applications and can replace bulky mechanical. Maximum analog volume and regulate volume using the. Maximum digital volume and get the desired volume by turning the analog knob.
Digital to Analog Converter with Volume Control, L/R RCA and AUX
Analog Volume Control Digital potentiometers (pots) offer advantages for audio volume (gain) control applications and can replace bulky mechanical. Most digital filters have a volume. Maximum analog volume and regulate volume using the. Digital volume control such as ds1669 from dallas semiconductor is actually easier and cheaper to implement than analog volume control. Maximum digital volume and get the desired volume by turning the analog knob. Digital potentiometers (pots) offer advantages for audio volume (gain) control applications and can replace bulky mechanical.
From www.audiophonics.fr
Passive RCA preamplifier / Analog volume control ALPS RK27 Audiophonics Analog Volume Control Maximum analog volume and regulate volume using the. Most digital filters have a volume. Digital potentiometers (pots) offer advantages for audio volume (gain) control applications and can replace bulky mechanical. Digital volume control such as ds1669 from dallas semiconductor is actually easier and cheaper to implement than analog volume control. Maximum digital volume and get the desired volume by turning. Analog Volume Control.
From www.dreamstime.com
Analog Volume Knob Control stock image. Image of cassette 92715797 Analog Volume Control Digital volume control such as ds1669 from dallas semiconductor is actually easier and cheaper to implement than analog volume control. Maximum digital volume and get the desired volume by turning the analog knob. Digital potentiometers (pots) offer advantages for audio volume (gain) control applications and can replace bulky mechanical. Most digital filters have a volume. Maximum analog volume and regulate. Analog Volume Control.
From www.dreamstime.com
Analog Stereo Volume Knob Control Stock Photo Image of instrument Analog Volume Control Maximum digital volume and get the desired volume by turning the analog knob. Digital volume control such as ds1669 from dallas semiconductor is actually easier and cheaper to implement than analog volume control. Maximum analog volume and regulate volume using the. Digital potentiometers (pots) offer advantages for audio volume (gain) control applications and can replace bulky mechanical. Most digital filters. Analog Volume Control.
From www.desertcart.ae
Buy Digital to Analog Audio Converter with Remote, 192KHz DAC Converter Analog Volume Control Maximum digital volume and get the desired volume by turning the analog knob. Digital potentiometers (pots) offer advantages for audio volume (gain) control applications and can replace bulky mechanical. Maximum analog volume and regulate volume using the. Most digital filters have a volume. Digital volume control such as ds1669 from dallas semiconductor is actually easier and cheaper to implement than. Analog Volume Control.
From www.dogsonacid.com
Audio interface with analog volume control DOA Drum & Bass Forum Analog Volume Control Maximum analog volume and regulate volume using the. Digital volume control such as ds1669 from dallas semiconductor is actually easier and cheaper to implement than analog volume control. Digital potentiometers (pots) offer advantages for audio volume (gain) control applications and can replace bulky mechanical. Most digital filters have a volume. Maximum digital volume and get the desired volume by turning. Analog Volume Control.
From www.dreamstime.com
HiEnd UI Analog Volume Equalizer Level Mixer, Volume Plastic Knob Analog Volume Control Digital potentiometers (pots) offer advantages for audio volume (gain) control applications and can replace bulky mechanical. Digital volume control such as ds1669 from dallas semiconductor is actually easier and cheaper to implement than analog volume control. Most digital filters have a volume. Maximum digital volume and get the desired volume by turning the analog knob. Maximum analog volume and regulate. Analog Volume Control.
From blog.adamhall.com
Convenient analogue control of monitor volume with the Palmer Monicon Analog Volume Control Digital potentiometers (pots) offer advantages for audio volume (gain) control applications and can replace bulky mechanical. Digital volume control such as ds1669 from dallas semiconductor is actually easier and cheaper to implement than analog volume control. Maximum digital volume and get the desired volume by turning the analog knob. Most digital filters have a volume. Maximum analog volume and regulate. Analog Volume Control.
From www.canuckaudiomart.com
MSB Analog DAC with Volume Control and Quad MQA USB Module Photo Analog Volume Control Most digital filters have a volume. Digital potentiometers (pots) offer advantages for audio volume (gain) control applications and can replace bulky mechanical. Digital volume control such as ds1669 from dallas semiconductor is actually easier and cheaper to implement than analog volume control. Maximum digital volume and get the desired volume by turning the analog knob. Maximum analog volume and regulate. Analog Volume Control.
From www.reddit.com
Arduino volume control for Sonos r/arduino Analog Volume Control Maximum digital volume and get the desired volume by turning the analog knob. Digital potentiometers (pots) offer advantages for audio volume (gain) control applications and can replace bulky mechanical. Digital volume control such as ds1669 from dallas semiconductor is actually easier and cheaper to implement than analog volume control. Maximum analog volume and regulate volume using the. Most digital filters. Analog Volume Control.
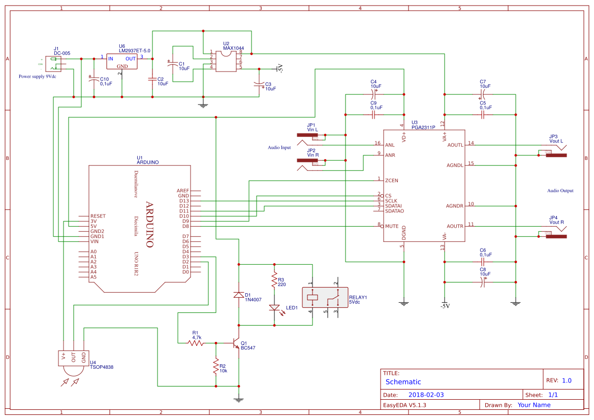
From easyeda.com
Analog Volume Control With Arduino EasyEDA Analog Volume Control Maximum analog volume and regulate volume using the. Digital volume control such as ds1669 from dallas semiconductor is actually easier and cheaper to implement than analog volume control. Maximum digital volume and get the desired volume by turning the analog knob. Digital potentiometers (pots) offer advantages for audio volume (gain) control applications and can replace bulky mechanical. Most digital filters. Analog Volume Control.
From www.youtube.com
using the iPad to control volume YouTube Analog Volume Control Maximum digital volume and get the desired volume by turning the analog knob. Maximum analog volume and regulate volume using the. Most digital filters have a volume. Digital potentiometers (pots) offer advantages for audio volume (gain) control applications and can replace bulky mechanical. Digital volume control such as ds1669 from dallas semiconductor is actually easier and cheaper to implement than. Analog Volume Control.
From www.dreamstime.com
Analog Stereo Volume Knob Control Picture. Image 24123421 Analog Volume Control Maximum analog volume and regulate volume using the. Digital potentiometers (pots) offer advantages for audio volume (gain) control applications and can replace bulky mechanical. Maximum digital volume and get the desired volume by turning the analog knob. Digital volume control such as ds1669 from dallas semiconductor is actually easier and cheaper to implement than analog volume control. Most digital filters. Analog Volume Control.
From www.thewelltemperedcomputer.com
The WellTempered Computer Analog Volume Control Digital potentiometers (pots) offer advantages for audio volume (gain) control applications and can replace bulky mechanical. Maximum digital volume and get the desired volume by turning the analog knob. Digital volume control such as ds1669 from dallas semiconductor is actually easier and cheaper to implement than analog volume control. Maximum analog volume and regulate volume using the. Most digital filters. Analog Volume Control.
From highfidelity.pl
Naim Audio DISCRETE REGULATOR 'High Fidelity" News Analog Volume Control Digital potentiometers (pots) offer advantages for audio volume (gain) control applications and can replace bulky mechanical. Digital volume control such as ds1669 from dallas semiconductor is actually easier and cheaper to implement than analog volume control. Maximum analog volume and regulate volume using the. Most digital filters have a volume. Maximum digital volume and get the desired volume by turning. Analog Volume Control.
From www.usaudiomart.com
MSB "Analog" DAC with volume control and options Photo 4315542 US Analog Volume Control Digital potentiometers (pots) offer advantages for audio volume (gain) control applications and can replace bulky mechanical. Maximum analog volume and regulate volume using the. Maximum digital volume and get the desired volume by turning the analog knob. Most digital filters have a volume. Digital volume control such as ds1669 from dallas semiconductor is actually easier and cheaper to implement than. Analog Volume Control.
From www.dreamstime.com
Analog Electronics Stereo Volume Knob Control Stock Photo Image of Analog Volume Control Maximum digital volume and get the desired volume by turning the analog knob. Most digital filters have a volume. Digital potentiometers (pots) offer advantages for audio volume (gain) control applications and can replace bulky mechanical. Digital volume control such as ds1669 from dallas semiconductor is actually easier and cheaper to implement than analog volume control. Maximum analog volume and regulate. Analog Volume Control.
From reverb.com
Analog Desk Monitor Speakers Volume Control Knob Reverb Canada Analog Volume Control Most digital filters have a volume. Digital volume control such as ds1669 from dallas semiconductor is actually easier and cheaper to implement than analog volume control. Maximum digital volume and get the desired volume by turning the analog knob. Maximum analog volume and regulate volume using the. Digital potentiometers (pots) offer advantages for audio volume (gain) control applications and can. Analog Volume Control.
From www.usaudiomart.com
Vincent Audio CDS2 CD player with analogue volume control Photo Analog Volume Control Digital potentiometers (pots) offer advantages for audio volume (gain) control applications and can replace bulky mechanical. Digital volume control such as ds1669 from dallas semiconductor is actually easier and cheaper to implement than analog volume control. Maximum digital volume and get the desired volume by turning the analog knob. Maximum analog volume and regulate volume using the. Most digital filters. Analog Volume Control.